新浪科技 互联网

网易考拉加拿大鹅涉假风波进展:消费者投诉信公开

新浪科技综合

关注

相关新闻:

网易考拉真假加拿大鹅后续 消费者称此事已受理立案

网易售加拿大鹅真假疑云 北京消协:挑战信任底线

网易考拉加拿大鹅真伪跌宕 中消协喊话应接受监督

5500元的加拿大鹅 鉴定3次仍真假不明!网易考拉说…

网易考拉所售加拿大鹅未当场鉴定 将送往加拿大检验

官方鉴定点遭闭门羹 网易考拉加拿大鹅纠纷一波三折

来源/中国消费者报·中国消费网 记者/湘江

网易考拉“加拿大鹅”涉假风波

当事消费者向杭州12315投诉网易考拉售假

却拒不履行十倍赔偿承诺

举报网易考拉广告涉嫌违法严重误导消费者

1月27日消费者线女士

独家授权《中国消费者报》

公布其书面投诉信和举报信

均已获杭州市场监管部门受理和立案

1月25日,线女士在接受《中国消费者报》记者采访时表示,针对网易考拉在她已提供有效假货证据的情况下,拒不提供自证清白的供货信息也不履行假一赔十承诺的情况,她通过电话向杭州市12315机构进行了投诉,并就其“100%正品,假一赔十”广告涉嫌违法行为进行了举报。目前,杭州滨江市场监管部门已短信告知,已受理其投诉,并就其举报进行立案调查,并让其以书面形式提供进一步证据材料。

针对市场监管部门已受理消费者的投诉和举报一事,网易考拉是否有进一步说明?涉假商品验真程序进展如何?1月26日,《中国消费者报》就此联系网易考拉方面进行采访,未获得回复。

1月27日,线女士独家授权《中国消费者报》公布其书面投诉信和举报信。其中,投诉信从消费者角度介绍了此次风波的始末。

以下为举报信全文

线女士在举报信中称:

杭州优卖网络科技有限公司(即网易考拉)在其网页上对消费者宣称“100%正品,假一赔十”。既然100% 正品,何来假一赔十?这种自相矛盾的广告宣传,有违市场诚实信用原则,也涉嫌违反《广告法》中“广告以虚假或者引人误解的内容欺骗、误导消费者的,构成虚假广告”的规定。

事实上,关于网易考拉涉嫌销售假货报道屡屡见诸报端,相关投诉也屡屡见诸于各投诉平台及社交平台。如果任其虚假广告继续发布,将导致更多消费者的合法权益受到侵犯。特此举报,请杭州滨州市场监管部门依法查处!

以下为投诉信全文

图1如下:

图3如下:

图4 如下:

图5如下:

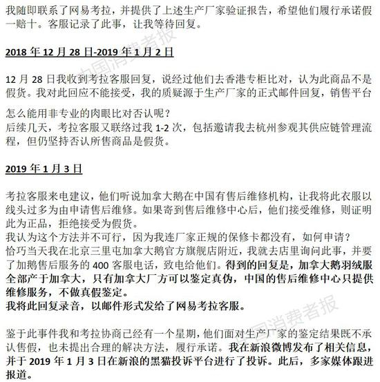
图6如下:

图7如下:

图8如下:

图9如下:

图10如下:

图11如下:

图12如下:

图13如下:

图14如下:

图15如下:

图16如下:

图17如下:

加载中...