新浪科技 互联网

电商有赞:执行996工作制 工作家庭平衡不好可以离婚

新浪科技综合

关注

原标题:有赞高管年会上宣布996工作制,举例称工作家庭平衡不好可以离婚

来源:爆料汇

1月27日消息,10天前有“微信生态第一股”之称的杭州电商公司有赞举办了2018年的公司年会,不过这场年会上引起的争议,直到如今还在被广泛讨论。因为这次年会上有赞高管提出了一系列比较“奇葩”的言论,而且当场宣布了未来执行996工作制,令一些员工感到不满。

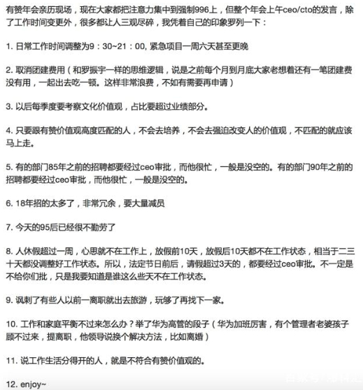
在知乎上有一个题为《如何看待“有赞”年会公开宣布996工作制?》的提问,其中一个匿名回答者称自己是有赞年会的亲历者,并详细讲述了有赞高管在年会上的一些具体言论:

至于第一条,有赞将工作时间调整为早上9点半到晚上9点,也有一张年会的照片流传出来:

另外这位匿名回答者还说有赞高管在年会上说如何平衡工作与家庭的问题时,举了任正非劝准备离职的高管离婚的例子。

这个例子其实是这样的,当时华为副总裁李玉琢准备向任正非请辞,辞职的原因是因为身体健康和照顾家庭,而任正非则对他表示挽留,李玉琢和任正非两人的对话还曾被曝光:

他(任正非)说:“那你可以叫你爱人来深圳工作嘛!”我(李玉琢)说:“她来过深圳,呆过几个月,不习惯,又回北京了。”任立刻说:“这样的老婆你要她干什么?”

这段话后来被传开后,就有了“任正非劝高管离婚”的说法。

而如今有赞高管拿华为的这个案例来解答“如何平衡工作与家庭”的问题,看来是想鼓励有赞员工全心为公司奉献,平衡不好工作与家庭也可以选择离婚。

不知道这样的理念,有赞的员工包括高管们,有几个能认同和执行。

目前在职场社交平台上已经有自称为有赞员工的人发起了一个号召,举报有赞的996工作制违背了《劳动法》。

另外也有网友在这条帖子下怀疑有赞改996并非是为了做产品研发,“仅仅是变相裁员的一种手段而已,人员过剩,根本不缺人”。当然这也只是一种猜测罢了。

不过有赞的高管也在年会上说了,2018年招人太多,非常冗余,要减员。而且有赞将会通过对员工价值观的考察,占比还会超过业绩部分。而对于价值观的一种解释是“说工作与生活分得开的人,就是不符合有赞价值观的”,不符合公司价值观的人,就得走。

这次有赞的年会,甚至被联商网的一篇文章中称为“鸿门宴”,对于有赞员工来说,忙忙碌碌一年的年会,却迎来了如此沉重的话题,也确实是挺悲催的。

2019年1月份马上就要结束了,而更严酷的商业环境还在等待我们去经历。

加载中...