新浪科技 探索

最全!2017年度国家科学技术奖获奖名单

科技日报

关注

1月8日,2017年度国家科学技术奖励大会在人民大会堂开幕,被翘首以盼多时的获奖名单也终于公开。

小编整理了获奖名单,供您先睹为快!

2017年度国家最高科学技术奖获奖人

王泽山   南京理工大学

侯云德   中国疾病预防控制中心病毒病预防控制所

国家自然科学奖

国家技术发明奖

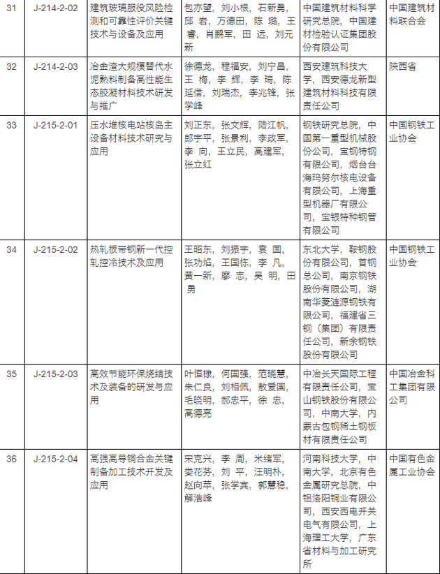
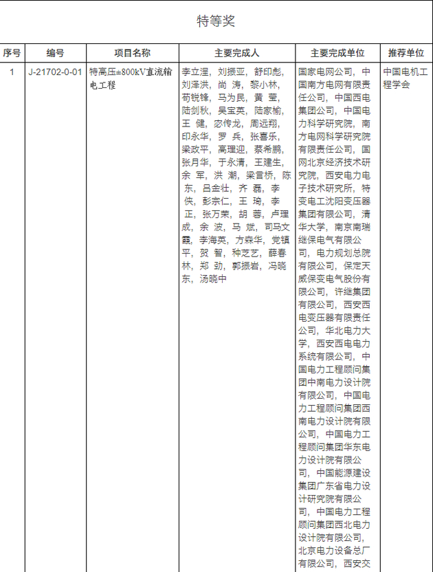
2017年度国家科学技术进奖获奖项目名

(通用项目)

2017年度国际科学技术合作奖获奖人

厄尔·沃德·普拉默(美国)

肖开提·萨利霍夫 (乌兹别克斯坦)

张首晟 (美国)

菲利普·戴维·寇茨(英国)

陈德亮(瑞典)

施扬(美国)

保罗·斯潘诺斯(美国)

加载中...