一起诉就退押金,亲历途歌消费者押金案开庭
捕捉翻倍美股
欢迎关注“创事记”的微信订阅号:sinachuangshiji
工商无语,消协无力,途歌用户一起诉即拿回押金。
文/罗语嘉
来源:冲科技(ID:chongkeji)
2月18日上午9时,共享汽车企业途歌拖欠押金一事终于进入法律程序。部分消费者起诉途歌未退押金案在海淀区人民法院开庭审理,途歌公司法务代表及18位原告出庭。冲科技在现场第一时间跟进此事。
1
原告用户获3月1日退押金承诺
部分原告消费者向冲科技透露,他们此前先后在12315消费者投诉平台和北京市消协对途歌进行了投诉,无果后选择了诉诸法律的方式。
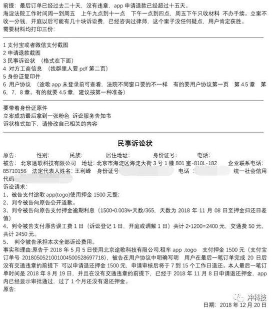
原告起诉书 图/冲科技摄
冲科技看了其中一位原告的起诉书,起诉书上的事实和理由显示:原告于2018年10月14日,使用北京途歌科技有限公司租车APP。向togo支付押金1500元,被告在用户协议中明确写明,用户在最后一笔订单完成20日后,没有交通违章的前提下,可以申请退还押金1500元,申请审核后将于7到15个工作日退还。本人最后一笔订单时间是2018年10月15日,并且在没有交通违章的前提下,已经于2018年11月5日申请退还押金,app内已经显示审批通过。过了一个月,还没有退还押金。
原告等待入庭 图/冲科技摄
原告入庭 图/冲科技摄
法院当庭进行了调解工作。途歌法务代表在法庭的主持下,承诺3月1日通过银行卡转账退还原告押金,12位原告接受调解后离开,另外6位暂不接受调解。
途歌法务代表照片 图/受访者供图
不愿接受调解的部分用户主张,途歌应公开道歉并支付押金利息、误工费、交通费及精神损失费;途歌法务代表则回应称,用户目前提交的证据不能明确证实这些损失由途歌造成。
一位不愿接受调解的消费者表示,途歌在承诺退押多次违约的情况下,还在欺骗消费者,不少用户多次收到途歌发的要上新车和优惠券的短信,让很多消费者误以为途歌还在正常经营继而充值押金等,这种欺骗行为给社会造成了不良影响。除此之外,途歌一味逃避、欺骗消费者,态度远不如有同样问题的ofo真诚。
接受调解的一位用户则对冲科技表示,自己的诉求已经得到了满足,不会再继续维权。
而对不愿接受调解的原告主张,法官表示,待研究之后将另行开庭判决。
此前,途歌维权群中的凌先生告诉冲科技,在前几天,自己已个人起诉了途歌公司,在收到海淀法院的传票后,途歌很快打来了电话,向凌先生询要储蓄卡账号,欲私下解决押金问题。
2
途歌员工从被追讨者变为讨薪者
那边用户押金无法退还,这边拖欠员工薪水未发,昔日帮助途歌登记用户退押信息的员工,如今也成为维权讨薪者。
冲科技此前实探位于嘉泰国际的途歌总部发现,办公室内已无任何办公用品,垃圾纸屑和矿泉水瓶子弄得满屋狼藉,办公桌有被打砸过的痕迹,5位男士随意坐着或走动,有的在打游戏、有的在抽烟,有的在浏览手机信息。
嘉泰国际的途歌总部 图/冲科技摄
据了解,这几名男士是一个多月前为途歌退押用户登记信息的途歌工作人员。
其中一位途歌员工告诉冲科技:“(我们)被欠薪一个多月没发,但上级领导没说不发,领导没有给我们任何保证,也不告诉我们现在公司具体情况,我们只能在这里等着,等工资回家过年,等到过年后再看”。
该员工还说:“原先途歌都是按时发工资的,自己也跟着这个领导干了一年了,此前都挺好的,不料却出现今天这种局面。”他表示,现在公司还没有宣告破产,再坚持坚持,等到公司真的倒闭了,再走最后一步——劳动仲裁。
途歌工作人员 图/冲科技摄
冲科技询问他此前的工作岗位及内容,该员工说:“我就是基层普通职员,一个多月前轮流值班为用户办理登记,来访的退押用户多的时候一天有一百多人、少则几十人。每天统计的表都由专门的负责人直接收走。”而现在,他们已经不需要再做统计,因为公司负责人都已经不在了。
3
无能为力的12315和消协
1月14日,冲科技电联12315消费者投诉平台,就途歌未按期限退押金的问题进行反映。工作人员在电话中做了简单登记,并告知冲科技,现在仅有两条解决路径:一、12315把投诉反馈到途歌内部先进行处理,5个工作日无结果后工商再介入;二、直接把投诉转到工商所,回复时限在7个工作日内。
冲科技记者选择了第二种投诉渠道——直接把投诉转到工商所,即管理途歌注册地辖区的北京市工商行政管理局海淀分局。到截稿为止,并没有收到任何回复。
在寻求工商解决不了了之的情况下,冲科技走访了北京市消协,得到的答案——途歌这个事,除了等待之外,没有更好的办法了。
北京市消费者协会 图/冲科技摄
北京市消协投诉部陈主任告诉冲科技:“消协已经约谈途歌了,目前还是在排队等待(退押)的过程。途歌就那德行,你们都知道,基本快到要钱没有,要命一条的时候了”
同时,他坦言:“给不了能否退到押金的结论,但努力解决在消协登记的用户押金退还问题,并对途歌公司持续关注。它(途歌公司)侵害消费者权益,要积极想办法,到时看是进行公益诉讼还是别的方法。如果途歌真的破产,也会根据国家破产法走流程,之后的事就不是消协和消费者能说了算的。”
他还表示 “消协领头进行集体公益诉讼的事需要层层审批。”
4
从集体诉讼到现场起诉
在上述渠道均未取得效果后,部分用户终于选择走上法庭。
据冲科技了解,可供途歌用户选择的法律途径有两种——集体诉讼和个人诉讼,其中个人诉讼又分法院现场立案和自主立案两种方式。
集体诉讼是指多数成员彼此间具有共同利益,因人数过多致无法全体进行诉讼,得由其中一人或数人为全体利益起诉或应诉。
途歌用户金汐告诉冲科技:“原本打算对途歌进行集体诉讼,但咨询了律师后觉得成本太高,至少得3万块,而我们押金每人总共才1500,得找多少用户分摊律师费啊,所以只能自己起诉了”。
北京市海淀区人民法院传票 图/冲科技摄
像金汐这样采取个人起诉的维权用户不在少数,大部分用户选择直接到海淀法院现场立案。根据海淀法院规定,用户需要先到现场拿号排队,向法院工作人员说明问题并填写表单,并将相关资料提交后,等待法院通知开庭。
海淀法院现场起诉书模板 图/冲科技摄
途歌用户维权群每天都很活跃,有经验的用户会在群里和大家分享起诉的经验。除上述现场起诉的方式外,有的用户还分享经验——通过保全通平台进行证据保全,以便判决后进入执行更加高效。而对非北京的用户,有经验的维权者分享称,直接到用户所在地法院起诉当地分公司即可,如在成都的用户,可起诉北京途歌科技有限公司成都分公司。
5
用户胜诉可能性较大
法律界人士表示,用户就押金退还事宜起诉途歌,胜诉可能性很大,但能不能拿回押金,要看途歌有无足够的财产偿付。
四川拓泰律师事务所林剑律师对冲科技表示:“胜诉可能性很大,假如车都是途歌全款买的,至少有这一块的财产,跑在前面起诉早的用户应该问题不大。”
而如果途歌破产,消费者何时能拿到押金?
北京京师律师事务所贾忠强律师表示,《破产法》有规定,破产财产在优先清偿破产费用和共益债务后,依照下列顺序清偿:
(一)破产人所欠职工的工资和医疗、伤残补助、抚恤费用,所欠的应当划入职工个人账户的基本养老保险、基本医疗保险费用,以及法律、行政法规规定应当支付给职工的补偿金;
(二)破产人欠缴的除前项规定以外的社会保险费用和破产人所欠税款;
(三)普通破产债权。破产财产不足以清偿同一顺序的清偿要求的,按照比例分配。
押金作为普通破产债权,其在偿还顺序中排在后位。这意味着途歌必须完成上述两项偿还之后,如果还有余额才会偿还用户押金。
贾忠强律师还说,对于押金的监管,交通运输部等10部门《关于鼓励和规范互联网租赁自行车发展的指导意见》明确规定,企业对用户收取押金、预付资金的,应严格区分企业自有资金和用户押金、预付资金,在企业注册地开立用户押金、预付资金专用账户,实施专款专用,接受交通、金融等主管部门监管,防控用户资金风险。
贾忠强律师强调,共享经济企业挪用押金肯定是违法行为,只是交通部等十部委的指导意见没有对此规定具体的法律责任。