新浪科技

ADC 药物进入爆发期,一文梳理技术沿革和行业机会

界面新闻

关注

原标题:ADC 药物进入爆发期,一文梳理技术沿革和行业机会

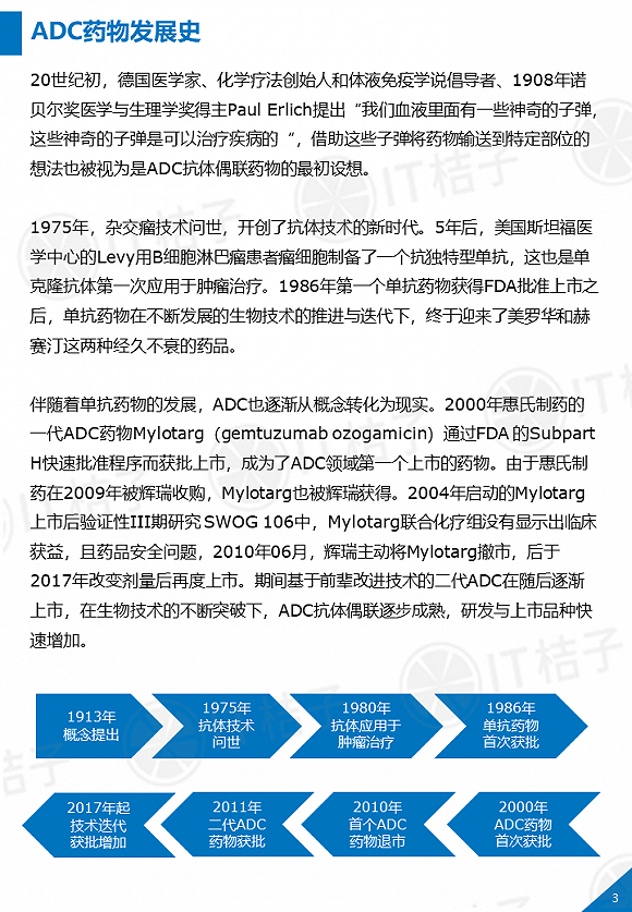
ADC(Antibody-Drug Conjugates)抗体药物偶联物是通过一个化学链接将具有生物活性的小分子药物连接到抗体上,抗体作为载体将小分子药物靶向运输到目标细胞中的一类药物,在替代传统化疗方面具有极大的潜力,是生物制药领域近年来的研发热点。

自第一款 ADC 药物上市以来 20 年的岁月中,ADC 各组分的设计及抗体偶联技术的不断进步使这个曾经一度挫折累累的概念在 2017 年后迎来了一波上市小高潮,仅 2019 年便有三款药物上市。

本月,阿斯利康与第一三共的 Enhertu 一周之内在两大实体瘤领域接连获得 FDA 突破性疗法认证,这个 ADC 明星药物再度引起广泛关注。这些都让人们看到了 ADC 药物研发正逐渐趋于成熟与稳定。

ADC 药物相关技术仍在不断迭代中,每家公司在 ADC 药物的研发策略上可以说是八仙过海各显神通,也让投资者们看到了这个领域的潜力。以下浅析将带您梳理 ADC 药物技术沿革、几种代表性上市药物的研发设计思路以及国内外 ADC 领域一些公司拥有特殊技术点。

加载中...