新浪科技

罕见病发展中心:2019年中国罕见病药物可及性报告

199IT

关注

原标题:罕见病发展中心:2019年中国罕见病药物可及性报告

罕见病,是指发病率很低、很少见的疾病,一般为慢性、严重的疾病,常常危及生命。罕见病并非特指某种疾病,而是对一大类散落在各个疾病系统的罕见疾病的统称。罕见病本质上是一种社会定义,是一个相对概念,在时间的维度里是可变的可被重新定义的社会认知。随着人类对疾病的研究逐渐深入,有些罕见病可能会成为常见病,每年也都有新的罕见病例被报道。所以,在全球层面,并没有一个统一且被普遍接受的对罕见病的定义。

目前,部分国家和地区对罕见病的定义如下:

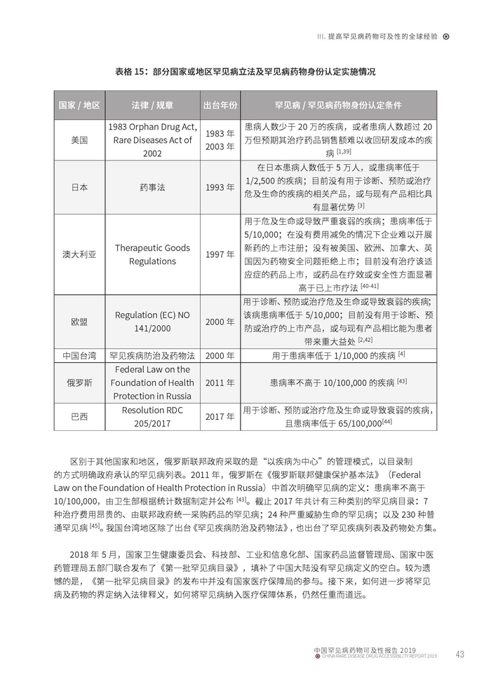
• 美国 2002 年通过《罕见病法案》将罕见病定义为在美国患病人数低于 20 万人的疾病。美国目前约有2,500~3,000 万罕见病患者,其中一半以上是儿童。

• 欧盟对罕见病的定义是患病率低于 1/2,000 的慢性、渐进性且危及生命的疾病。欧洲目前约有 2,400 万~3,600 万罕见病患者,占欧盟 25 国总人口的 6%~8%。

• 日本对于罕见病的法律定义为在日本患病人数低于 5 万人,或患病率低于 1/2,500 的疾病。

• 我国台湾地区 2000 年通过《罕见疾病防治及药物法》将罕见疾病定义为盛行率在万分之一以下,或经审定被纳入的疾病]。

• 被中国研究者广泛引用的世界卫生组织(WHO)对罕见病的定义“患病人数占总人口的 0.065% ~ 0.1%之间的疾病或病变”事实上并不存在。WHO 尚未对罕见病做过官方定义。

根据美国食品与药物管理局(FDA)的统计,全球已知的罕见病约有 7,000 多种,占人类疾病数量的 10%。全球罕见病患者已超过 2.5 亿,患者中近 50% 为儿童。已知的 7,000 多种罕见病中,仅有不到 10% 的疾病有已批准的治疗药物或方案 [6]。大部分罕见病威胁患者生命或严重影响生存质量,但在有药物治疗的情况下,部分罕见病的疾病进程可逐渐得到控制,直至被管理成为慢性疾病。

在中国,罕见病尚没有明确的法律释义 :

• 2010 年 5 月 17 日,中华医学会医学遗传学分会在上海举办的中国罕见病定义专家研讨会上,与会专家建议将中国的罕见病定义为患病率小于 1/500,000 或新生儿发病率小于 1/10,000 的疾病。据此估算,中国罕见病患者人数约为 1,680 万。

• 2018 年 5 月,国家卫生健康委员会、科学技术部、工业和信息化部、国家药品监督管理局、国家中医药管理局五部门联合公布《第一批罕见病目录》[8],收录了 121 种罕见病。这是中国政府首次以疾病目录的形式界定何为罕见病。根据流行病学文献报道和公开数据测算,在中国大陆,这 121 种罕见病约影响 300 万名患者。

罕见病是一个医学科学问题。每一种疾病,在发现之初,都可能是一种罕见疾病。每种常见疾病的背后,都站着一条隐形的罕见疾病队列,而每种罕见疾病的背后,也有一条隐形的常见疾病队列。罕见病是人类疾病的缩影,是解码人类健康奥秘的钥匙和突破口,是促进人类医学科学研究发展的重要线索。

罕见病是一个经济学问题。如何打破市场失灵,激励企业为少数患者提供和生产药品,同时还能获利并可持续发展,是罕见病领域特有的挑战。

罕见病是一个公共治理问题。如何保障公民平等的健康权利,促进医学研究对罕见病群体的关注,如何克服公共卫生支付困境,在治疗药品价格高昂的情况下,保障治疗药物的可及与可负担,同时平衡保障基金的可持续发展,是各个监管主体不得不思考的难题。

罕见病是一个民生问题,也是一个社会文明问题。罕见病问题折射出的是公平与效率之争、少数与多数之争。在党中央、国务院高度关注民生、关注公平的大背景下,罕见病也在一定程度上反映出,社会多方保障机制运营效率仍有提升的空间,其推进力度也体现了社会的价值取向和文明进程。

罕见病是人类命运的共同体,它与每一个人都息息相关。每一个人类个体,都是潜在的罕见病患者。全球已知的 7,000 多种罕见病中,有 80% 是由于基因缺陷所导致的遗传病。生命的传承,是脆弱的:每个人的基因中,平均都有 7 到 10 组基因存在缺陷。只要生命在繁衍,就有发生罕见病的可能,而每个人都可能是罕见病患者或携带者。从某种角度来说,罕见病患者承担了全人类的患病风险。

我国罕见病药物可及性现状

目前在中国,《第一批罕见病目录》中121种疾病背后的300多万名罕见病患者,仍然面临诸多难题,包括:疾病难以诊断、疾病诊断后无药可治、治疗药物未在中国上市或无罕见病适应症、治疗药物虽已上市但价格高昂没有医保、或药物难以被处方等等。罕见病药物的不可及与不可负担是横亘在患者面前最大的困难,超过一半的患者未能及时且足量地接受药物治疗。

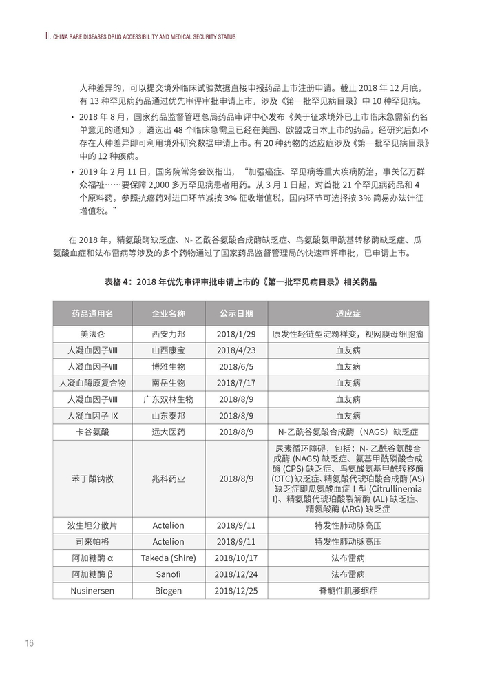
全球已知的罕见病约有 7,000 多种,仅有不到 10% 的疾病有已批准的治疗药物或方案。截止 2018年 12 月,在《第一批罕见病目录》中共计有 74 种罕见病是“有药可治的”,即在美国或欧盟、日本有药物针对这 74 种罕见病的适应症获批上市。这 74 种罕见病已在美国或欧盟、日本上市 162 种治疗药物(以化学分子为计入单位),涉及 197 次适应症获批(以治疗药物适应症获批数量为计入单位,若一种化学分子有多个不同适应症获批,则重复计入)。在这 162 种治疗药物中,有 83 种(51%)已在中国上市,涉及 53 种罕见病。然而,在我国明确注册罕见病适应症的药物仅有 55 种,涉及 31 种罕见病。在这 55 种药物中,仅有 29 种被纳入国家基本医疗保险、工伤保险和生育。