新浪科技

工程师温度传感指南—前言,目录;温度传感基本原理;系统温度检测

电子产品世界

关注

原标题:工程师温度传感指南—前言,目录;温度传感基本原理;系统温度检测

目录

本文引用地址:http://www.eepw.com.cn/article/202001/409503.htm

第 1 章:温度传感基本原理(√)

第 2 章:系统温度监测(√)

第 2.1 节: 如何监测电路板温度

第 2.2 节: 高性能处理器模温监测

第 3 章:环境温度监测

第 3.1 节: 精确测量环境温度的布局注意事项

第 3.2 节: 通过可扩展的温度传感器实现高效的冷链管理

第 4 章:体温监测可穿戴式温度传感的设计挑战

第 5 章:流体温度监测使用数字温度传感器在热量计中替代 RTD

第 6 章:阈值检测如何避免控制系统遭受热损坏

第 7 章:温度补偿和校准

第 7.1 节: 使用高精度温度传感器进行温度补偿

第 7.2 节: 校准热监测系统的方法

前言: 编辑的消息

编者的话

在个人电子产品、工业或医疗应用的设计中,工程师必须应对同样的挑战,即如何提升性能、增加功能并缩小尺寸。除了这些考虑因素外,他们还必须仔细监测温度以确保安全并保护系统和消费者免受伤害。

众多行业的另一个共同趋势是需要处理来自更多传感器的更多数据,进一步说明了温度测量的重要性:不仅要测量系统或环境条件,还要补偿其他温度敏感元件,从而确保传感器和系统的精度。另外一个好处在于,有了精确的温度监测,无需再对系统进行过度设计来补偿不准确的温度测量,从而可以提高系统性能并降低成本。

温度设计挑战分为三类:

• 温度监测:温度传感器提供有价值的数据来持续跟踪温度条件,并为控制系统提供反馈。此监测可以是系统温度监测或环境温度监测。在一些应用中,我们可以看到设计挑战的特点是需要在控制回路中同时实现这两种监测。这些监测包括系统温度监测、环境温度监测以及身体或流体温度监测。

• 温度保护:在多种应用中,一旦系统超过或低于功能温度阈值,便需要采取措施。温度传感器在检测到事先定义的条件时提供输出警报以防止系统损坏。在不影响系统可靠性的情况下提升处理器吞吐量是可行的。系统经常过早启动安全热关断,结果造成高达5°C 甚至 10°C 的性能损失。当系统超过或低于功能温度阈值时,工程师可以自主启动实时保护措施。

• 温度补偿:温度传感器可以在正常工作期间随温度变化最大限度提高系统性能。监测和校正其他关键组件在发热和冷却时的温漂可降低系统故障的风险。本电子书将提供一些 TI 应用简介,由此说明使用不同温度传感技术的各种应用的设计注意事项。书中的章节首先介绍主要的温度挑战,然后重点说明各种应用的设计注意事项,评估温度精度和应用尺寸之间的权衡,同时讨论传感器放置方法。

第1章: 温度传感基本原理

简介

在嵌入式系统中,总是需要更高的性能、更多的功能和更小的外形尺寸。鉴于这种需求,设计人员必须监测整体温度以确保安全并保护系统。在应用中集成更多传感器进一步推动了对温度测量的需求,不仅要测量系统条件或环境条件,还要补偿温度敏感元件并保持整体系统精度。

温度设计注意事项实现高效温度监测和保护的注意事项包括:

• 精度。传感器精度表示温度与真实值的接近程度。在确定精度时,必须考虑所有因素,包括采集电路以及整个工作温度范围内的线性度。

• 尺寸。传感器的尺寸会对设计产生影响,而分析整个电路有助于实现更优化的设计。传感器尺寸还决定了热响应时间,这对于体温监测等应用非常重要。

• 传感器放置。传感器的封装和放置会影响响应时间和传导路径;这两个因素都对高效温度设计至关重要。

工业中常见的温度传感器技术包括集成电路 (IC) 传感器、热敏电阻、RTD 和热电偶。表 1 比较了在为设计挑战评选适合的技术时参考的主要特性。

IC 传感器

IC 温度传感器取决于硅带隙的预测温度依赖性。如图 1和公式 1 所示,精密电流为内部正向偏置 P-N 结提供电源,从而产生对应于器件温度的基极-发射极电压变化。

图 1.硅带隙的温度依赖性。

等式1:温度依赖性硅带隙公式。

 (ΔVBE)。鉴于硅的可预测行为,IC 可在宽泛的温度范围内提供高线性度和精度(高达 ±0.1°C)。这些传感器可以集成系统功能,例如模数转换器 (ADC) 或比较器,最终可以降低系统复杂性并减小整体占用空间。这些传感器通常采用表面贴装和穿孔封装技术。

表1. 比较温度传感技术。

热敏电阻

热敏电阻是无源组件,其电阻很大程度上取决于温度。热敏电阻分为两类:正温度系数 (PTC) 和负温度系数(NTC)。

虽然热敏电阻针对板载和非板载温度传感方式提供了多种封装选择,但与 IC 传感器相比,其实现方案通常需要更多的系统组件。硅基 PTC 热敏电阻具有线性特征,而NTC 热敏电阻具有非线性特征,通常会增加校准成本和软件开销。

图 2 显示了典型的热敏电阻实现方案。通常很难确定热敏电阻的真实系统精度。NTC 系统误差的影响因素包括NTC 容差、偏置电阻器(易受温漂影响)、ADC(可能导致量化误差)、NTC 固有的线性化误差以及基准电压。

RTD

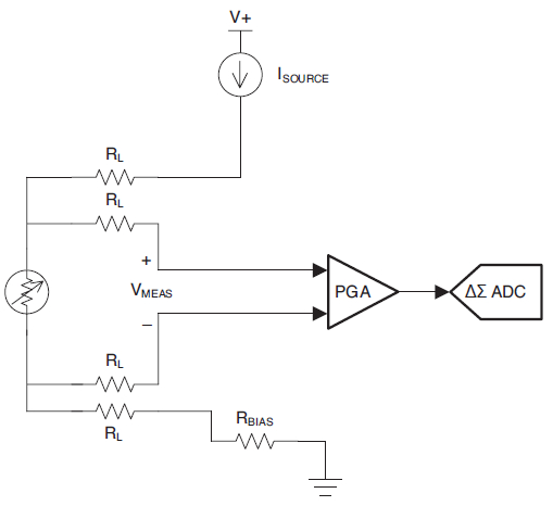
RTD 是由铂、等纯净材质制成的温度传感器,具有高度可预测的电阻/温度关系。

铂 RTD 可在高达 600°C 的宽泛温度范围内提供高精度和高线性度。如图 3 所示,一个采用模拟传感器的实现方案中包括复杂的电路和设计挑战。最终,为了实现精确的系统,需要进行复杂的误差分析,这是因为产生影响的组件数量较多,而这也会影响系统的整体尺寸。RTD 还需要在制造期间进行校准,而后每年进行现场校准。

RTD 系统误差的影响因素包括 RTD 容差、自发热、ADC量化误差和基准电压。

图 2.典型的热敏电阻实现方案。

热电偶

热电偶由两个不同的电导体组成,这两个电导体在不同的温度下形成电结。由于热电塞贝克效应,热电偶产生与温度相关的电压。该电压转换为热端和冷端之间的温差。

必须知道冷端的温度才能获得热端温度。由于有两个系统具有相互影响的单独容差和能力,这里的精度将受到限制。图 4 显示了一个典型的 CJC 实现方案,其中采用热电偶和外部传感器来测定热端温度。

热电偶不需要外部激励,因此不会受到自发热问题的影响。它们还支持极端温度 (>2,000°C)。

虽然热电偶坚固耐用且价格低廉,但它们却需要额外的温度传感器来支持 CJC。热电偶往往具有非线性特征,并且对于热电偶与电路板连接处的寄生结非常敏感。

对热电偶进行数字化容易受到先前讨论的 ADC 误差的影响。

图 3.复杂的四线 RTD 电路。

图 4.带有冷端补偿 (CJC) 温度传感器的热电偶。

加载中...