新浪科技

科普|医用口罩、N95、KN95口罩的区别

21世纪经济报道

关注

原标题:科普|医用口罩、N95、KN95口罩的区别

1月22日,一位3M技术人员向21世纪经济报道记者表示,最近接受咨询太多,想说说医用防护口罩,N95口罩和KN95口罩的区别。

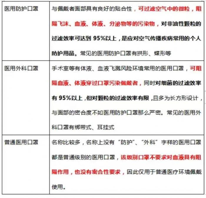
1.   医用防护口罩:符合中国GB 19083-2010 强制性标准,过滤效率≥95%(使用非油性颗粒物测试)。要求通过合成血液穿透测试(防止体液喷溅),要求符合微生物指标。

2.   N95口罩:美国NIOSH认证,非油性颗粒物过滤效率≥95%。

3.    KN95口罩:符合中国GB 2626 强制性标准,非油性颗粒物过滤效率≥95%。

以上三种级别口罩的过滤效率的测试方法一模一样!所以过滤效率级别一致。

所以,大家买NIOSH N95和GB2626-2006 KN95的口罩是一样的。佩戴口罩的关键在于和面部的密合,就是不漏气!请大家佩戴之前仔细看看使用说明。

 “工业口罩和消费品口罩核心标准是一样的,按GB2626标准的KN95就行,KN90其实也够了,医护人员才有体液喷溅,环境浓度很高的情况,才需很严格。但要注意,部分明星同款口罩美观,但不管防护效果。”上述3M技术人员向21世纪经济报道记者表示。

 对于口罩更换频率问题,上述技术人员表示,脏了破了就换,三五天不等,或者医护人员去污染区了就换。

 实际上,关于更换频率问题,目前,国外包括WHO对N95口罩的最佳佩戴时间一直没有明确结论,我国也尚无对口罩的使用时间作出相关规定。有研究者对N95医用防护口罩防护效率及佩戴时间做了相关研究,结果显示,N95口罩佩戴2天,过滤效率依然保持在95%以上,呼吸阻力变化不大;佩戴3天过滤效率降低至94.7%。

但当出现以下情况时,应及时更换口罩:

1.呼吸阻抗明显增加时;

2.口罩有破损或损坏时;

3.口罩与面部无法密合时;

4.口罩受污染(如染有血渍或飞沫等异物时);

5.曾使用于个例病房或病患接触(因为该口罩已被污染);

6.若为含有活性炭口罩,口罩内有异味时。

另外,戴口罩需注意的几个点:

1.戴口罩前应洗手,或者在戴口罩过程中避免手接触到口罩内侧面,减少口罩被污染的可能。

2.分清楚口罩的内外、上下,浅色面为内,应该贴着嘴鼻,深色面朝外;金属条一段端是口罩的上方。

3.绝对不要用手去挤压口罩,包括N95口罩,都只能把病毒隔离在口罩表层,如果用手挤压口罩,使得病毒随飞沫湿透口罩,还是有机会感染病毒的。

4.一定要尽量使口罩与面部有良好的密合。简单的试验方法是:戴上口罩后,用力呼气,空气不能从口罩边缘漏出。

最后一个重点,姿势很重要,不然戴了也是白戴!

加载中...