新浪科技

水滴筹官方回应德云社吴鹤臣百万众筹:筹款已停

环球网

关注

【环球网科技 记者 林迪】5月5日晚间消息,近日,德云社签约演员吴鹤臣(本名:吴帅)脑出血,家人通过“水滴筹”发起百万众筹,但网友质疑其有车有房为何可以申请“贫困户”,水滴筹是否提前核实该病症所需治疗费。

对此,今日晚间,水滴筹发布官方回应称,“5月3日下午,发起人已与水滴筹沟通停止筹款,截至筹款结束,该项目共筹得147959元,5269人次参与赠与,暂未申请提现。发起人正在补充更多证明材料,工赠与人了解、监督。而关于患者治疗情况和款项用途,水滴筹将持续向公众公示。”

据此前报道,5月4日,水滴筹相关负责人向媒体表示,平台没有资格审核发起人车产房产信息,有房有车也可以发起筹款,前提是要按照平台的规定去提交这些证明材料。

在最新回应中,水滴筹坦承,目前平台对车产、房产、存款等家庭经济情况普遍缺乏合法有效的核实途径。

至于“贫困户”问题,此前上述相关负责人称应该是发起人误操作,当时发现后及时跟他沟通,后来已经改过来了。关于治疗费问题,该负责人称曾与医院沟通,但由于治疗正在进行中,医疗花费医院也没办法给出。

据悉,目前吴鹤臣家属暂时不需要更多治疗费而关闭筹款,将把筹到的14万元左右善款对公打款到治疗医院。另外,德云社昨晚回应吴鹤臣众筹事件称,该行为是私人行为,郭德纲将为其提供帮助。

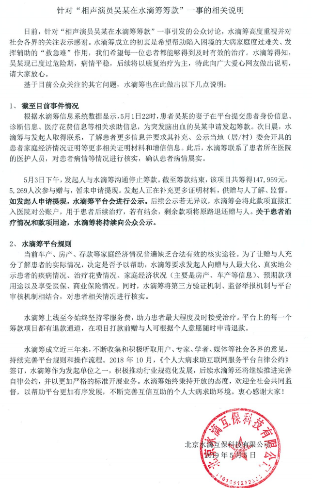
以下为水滴筹《针对“相声演员吴某在水滴筹筹款”一事相关说明》全文:

 

 

加载中...