优信回应瓜子二手车因广告语被罚一事:请使用权威机构审计的数据
驱动之家
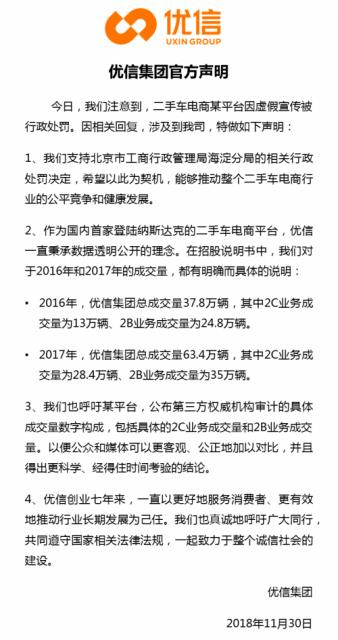
12月1日消息,针对北京市海淀区工商局因竞品举报瓜子二手车曾使用广告语缺乏事实依据做出的行政处罚决定,瓜子二手车方面对TechWeb回应称,对该决定的定性存有异议,已根据法律程序申请行政复议。随后,优信方面也发布官方声明称,呼吁瓜子二手车公布第三方权威机构审计的具体成交量数字构成,包括具体的2C业务成交量和2B业务成交量。以便公众和媒体可以更客观、公正地加以对比。

据国家企业信用信息公示系统显示,11月15日,北京市工商行政管理局海淀分局发出了针对瓜子二手车的《行政处罚决定书》。内容显示,瓜子二手车在乐视网上投放的广告中,有一句“创办一年,成交量就已遥遥领先”的广告语,北京市工商行政管理局海淀分局的工作人员经过核实后,发现北京市旧机动车交易市场有限公司和北京人人车旧机动车经纪有限公司在同一时间段内,二手车成交量均超过了瓜子二手车。
因此,判定瓜子二手车在广告宣传中使用的“创办一年、成交量就已遥遥领先”宣传语缺乏事实依据,与实际情况不符。工商局责令瓜子停止发布违法广告,并在相应范围内消除影响,罚款1250万元。
对此,瓜子二手车方面回应称,瓜子二手车没有以与事实不符的广告方式博取眼球的利益驱动,也没有以此方式侵害消费者权益或获取不正当竞争利益。我们对该决定的定性存有异议。为此,我们已根据法律程序申请行政复议,相信最终会得到公平合理的裁定。
随后,优信二手车也发布声明称,我们支持北京市工商行政管理局海淀分局的相关行政处罚决定,希望以此为契机,能够推动整个二手车电商行业的公平竞争和健康发展。
根据优信官方公布的数据显示,2016年,优信集团总成交量37.8万辆,其中2C业务成交量为13万辆、2B业务成交量为24.8万辆。2017年,优信集团总成交量63.4万辆,其中2C业务成交量为28.4万辆、2B业务成交量为35万辆。